레스베라트롤(Resveratrol)은 포도 껍질, 적포도주, 땅콩 등에 풍부하게 함유된 폴리페놀 계열의 파이토케미컬(Phytochemical)로, 단순한 항산화 작용을 넘어 생체 내 다양한 신호 전달 경로를 조절하는 핵심 인자로 주목받고 있습니다.
현대 의학 연구에 따르면, 레스베라트롤은 활성산소종에 의한 미토콘드리아 손상을 방어하고 Nrf2 및 SIRT1 경로를 활성화하여 세포의 에너지 대사와 산화-환원 균형을 회복시키는 것으로 보고되었습니다.더불어 혈관 내피세포의 eNOS 활성화를 통한 심혈관 보호, NF-κB 경로 억제를 통한 만성 염증 조절, 그리고 암세포의 세포사멸 유도에 이르기까지 그 생리학적 효능은 매우 광범위합니다.
본 포스팅에서는 레스베라트롤이 가지는 이러한 5가지 주요 병태 생리적 기전을 중심으로, 최신 문헌에 기반하여 그 구체적인 작용 원리를 심도 있게 리뷰해 보고자 합니다.

1. 산화 스트레스 억제 및 미토콘드리아 기능 보호
레스베라트롤은 활성산소종(reactive oxygen species, ROS)에 의해 유도되는 세포 손상을 억제하는 폴리페놀 계열 항산화 물질입니다. ROS의 과도한 생성은 미토콘드리아 DNA 손상, 전자전달계 기능 저하, 세포사멸 신호 활성화를 유발하는 주요 병태생리 기전입니다 [1].
- 산화 스트레스 증가 상황에서의 세포 손상 억제: 노화, 만성 염증, 대사 질환 상태에서는 미토콘드리아에서 ROS 생성이 증가하고 항산화 방어 체계가 저하됩니다. 레스베라트롤은 자유 유리기(Free radical)를 직접 소거하여 지질 과산화와 단백질 산화를 억제함으로써 세포막 및 미토콘드리아 구조 손상을 감소시킵니다 [1][2].
- 항산화 효소 발현 증가에 따른 산화-환원 항상성 회복: 레스베라트롤은 Nrf2 전사인자를 활성화하여 superoxide dismutase(SOD), catalase(CAT), glutathione peroxidase(GPx) 등의 항산화 효소 발현을 증가시킵니다. 이를 통해 세포 내 산화-환원 균형이 회복되고 미토콘드리아 ATP 생성 효율이 유지됩니다 [2].
2. 혈관 내피 기능 개선 및 심혈관 보호
레스베라트롤은 혈관 내피세포 기능 장애를 개선하여 심혈관 질환의 병태 진행을 억제합니다. 내피 기능 장애는 산화 스트레스와 염증 반응에 의해 nitric oxide (NO) 생성이 감소하고 혈관 수축 및 혈전 형성이 증가하는 상태입니다 [3].
- 내피 기능 장애 및 죽상동맥경화 병태 억제: 산화된 저밀도 지단백(oxLDL) 축적과 염증성 사이토카인 증가는 eNOS 활성 활성을 억제하고, 이는 혈관 탄성 저하와 죽상동맥경화 진행으로 이어집니다 [3].
- eNOS 활성화에 따른 NO 생성 증가: 레스베라트롤은 PI3K/Akt 신호 경로를 통해 eNOS 인산화를 촉진하고 nitric oxide 생성을 증가시킵니다. 증가된 NO는 혈관 확장을 유도하고 혈소판 응집을 억제하여 혈류 개선과 혈관 보호 효과를 나타냅니다 [3][4].

3. 만성 염증 억제 및 염증성 신호 전달 차단
레스베라트롤은 만성 저등급 염증 상태에서 염증성 신호 전달을 억제하는 항염 조절 인자로 작용합니다. 만성 염증은 대사증후군, 심혈관 질환, 신경퇴행성 질환의 공통 병태 기반입니다 [5].
- 염증성 사이토카인 과활성 병태 조절: TNF-α, IL-1β, IL-6 등의 지속적 분비는 NF-κB 경로를 활성화하여 조직 손상과 인슐린 저항성을 유발합니다. 이는 염증-대사 연계 병태의 핵심 기전입니다 [5]. NF-κB 매개 염증 신호의 과활성을 억제하여 병태 진행을 차단합니다.
- NF-κB 및 염증 매개 효소 억제: 레스베라트롤은 IκB 분해를 억제하여 NF-κB의 핵 내 이동을 차단합니다. 그 결과 COX-2 및 iNOS 발현이 감소하고 염증 매개체 생성이 억제됩니다 [5][6].

4. 암세포 증식 억제 및 세포사멸 유도
레스베라트롤은 암세포의 비정상적 증식과 생존 신호를 억제하는 다중 표적 항암 작용을 나타냅니다 [7].
- 암세포 신호 전달 이상 병태 억제: PI3K/Akt, MAPK, STAT3 경로의 과활성은 암세포 생존과 전이를 촉진하는 주요 병태 기전입니다 [7] 이들 신호 경로의 과활성을 차단함으로써 암세포 생존 신호를 억제합니다.
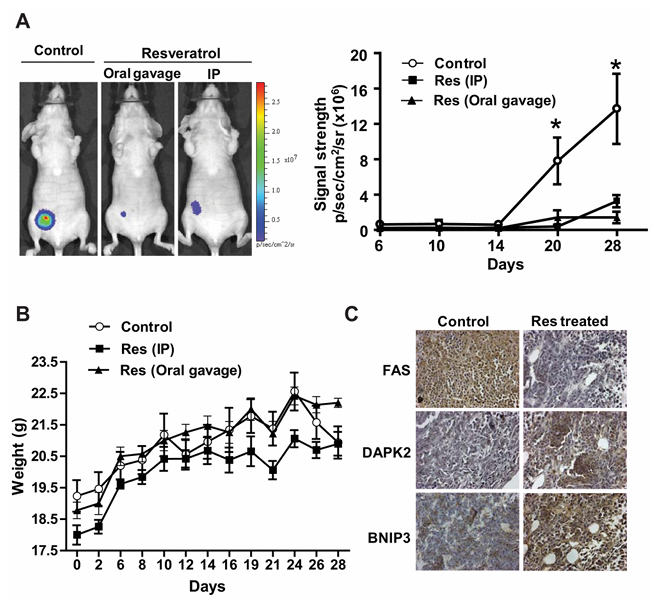
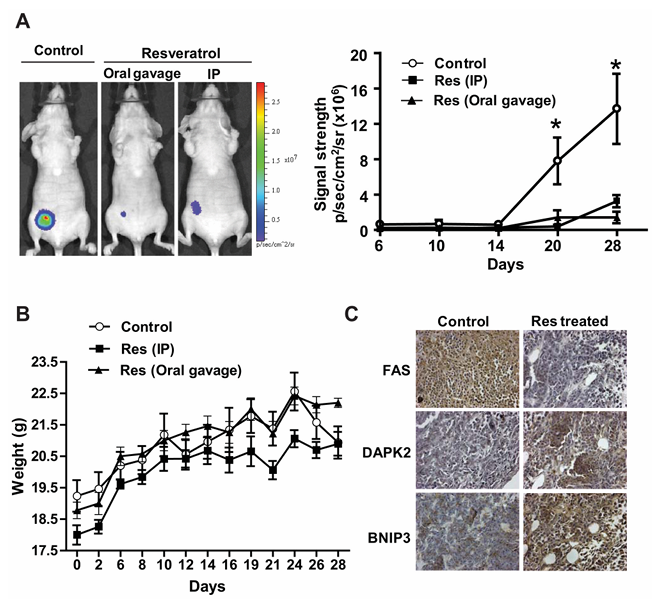
- 세포주기 억제 및 미토콘드리아 의존적 세포사멸 유도: 레스베라트롤은 p53을 활성화하고 cyclin D1을 억제하여 G1/S 세포주기 정지를 유도합니다. 동시에 caspase-3 및 caspase-9 활성화를 통해 암세포의 미토콘드리아 의존적 세포사멸을 촉진하며, VEGF 억제를 통해 종양 혈관 신생을 감소시킵니다 [7][8].

5. SIRT1 활성화에 따른 대사 조절 및 항노화 효과
레스베라트롤은 SIRT1 경로를 활성화하여 에너지 대사 조절과 항노화 효과를 나타냅니다. 노화 및 대사 질환에서는 SIRT1 활성 저하와 미토콘드리아 기능 장애가 동반됩니다 [2][9].
- 에너지 대사 저하 및 노화 병태 개선: 노화에 따른 NAD⁺ 감소는 미토콘드리아 기능 저하와 인슐린 저항성 증가를 유도하여 에너지 대사 불균형을 심화시킵니다 [2][9]. 레스베라트롤은 이러한 노화 연관 대사 이상 경로를 조절하여 에너지 대사 저하의 진행을 억제합니다.
- SIRT1-PGC-1α-AMPK 경로 활성: 레스베라트롤은 SIRT1을 활성화하여 PGC-1α 탈아세틸화를 촉진하고 미토콘드리아 생합성과 지방산 산화를 증가시킵니다. 동시에 AMPK 활성화를 통해 인슐린 민감도와 에너지 대사 효율을 개선합니다. 이러한 작용은 칼로리 제한 모방 효과로 설명됩니다 [9][10].

6. 골격근 미토콘드리아 생합성 및 산화 대사 능력 증가
레스베라트롤은 골격근에서 미토콘드리아 생합성을 촉진하고 산화적 에너지 대사 능력을 향상시키는 대표적인 대사 조절 물질로 알려져 있습니다. 골격근은 전신 에너지 소비의 주요 조직으로, 미토콘드리아 수와 기능 저하는 인슐린 저항성, 근피로, 대사 유연성 저하와 밀접하게 연관됩니다 [9].
- AMPK–SIRT1–PGC-1α 신호축 활성화를 통한 미토콘드리아 증가: 레스베라트롤은 AMP-activated protein kinase를 활성화하고, NAD⁺ 의존성 탈아세틸화 효소인 SIRT1을 자극함으로써 PGC-1α의 전사 활성과 안정성을 증가시킵니다. 활성화된 PGC-1α는 NRF-1/2 및 TFAM 발현을 유도하여 미토콘드리아 DNA 복제와 전사 과정을 촉진하고, 그 결과 골격근 내 미토콘드리아 수 및 크기가 증가합니다 [9].
- 산화적 근섬유 특성 강화 및 미토콘드리아 효소 활성 증가: 레스베라트롤 처리 시 골격근에서 succinate dehydrogenase, cytochrome c oxidase 등 미토콘드리아 산화 효소 활성과 mtDNA copy number가 증가하며, 이는 비산화성 근섬유의 산화적 성향 전환을 시사합니다. 이러한 변화는 지방산 산화 능력과 ATP 생성 효율을 높여 근육 피로를 감소시키고, 고지방식이나 대사 스트레스 조건에서도 근육 기능을 유지하는 데 기여합니다 [9].

결론
본 리뷰에서 제시한 바와 같이 레스베라트롤은 산화 손상 억제, 혈관 기능 유지, 염증 반응 완화, 비정상적 세포 증식 억제, 그리고 대사 기능 개선이라는 명확한 효능 축을 통해 생체 항상성 유지에 기여합니다. 각 효능은 서로 독립적으로 작용하기보다는 병태 진행 과정의 여러 단계에 동시에 개입함으로써 질환 악화를 억제하는 방향으로 작용합니다.
특히 레스베라트롤은 만성 질환에서 공통적으로 관찰되는 기능 저하 양상을 전반적으로 완화하는 효과를 나타내며, 예방적 관점에서의 활용 가치가 두드러집니다. 이러한 효능은 일시적 증상 완화가 아닌, 병태 수준에서의 기능 개선이라는 점에서 의미를 가집니다.
종합하면 레스베라트롤은 단일 효능 물질이 아닌, 다양한 병태 환경에서 보호적 역할을 수행하는 다기능성 생리활성 인자로 평가될 수 있으며, 향후 기능성 식품 및 건강 관리 전략에서 활용 가능성이 높은 물질로 판단됩니다.
Reference
- Pervaiz, S., & Holme, A. L. (2009). Resveratrol: its biologic targets and functional activity. Antioxidants & redox signaling, 11(11), 2851-2897.
- Baur, J. A., & Sinclair, D. A. (2006). Therapeutic potential of resveratrol: the in vivo evidence. Nature reviews Drug discovery, 5(6), 493-506.
- Wallerath, T., Deckert, G., Ternes, T., Anderson, H., Li, H., Witte, K., & Förstermann, U. (2002). Resveratrol, a polyphenolic phytoalexin present in red wine, enhances expression and activity of endothelial nitric oxide synthase. Circulation, 106(13), 1652–1658.
- Bradamante, S., Barenghi, L., & Villa, A. (2004). Cardiovascular protective effects of resveratrol. Cardiovascular drug reviews, 22(3), 169–188.
- Meng, T., Xiao, D., Muhammed, A., Deng, J., Chen, L., & He, J. (2021). Anti-Inflammatory Action and Mechanisms of Resveratrol. Molecules (Basel, Switzerland), 26(1), 229.
- de la Lastra, C. A., & Villegas, I. (2005). Resveratrol as an anti-inflammatory and anti-aging agent: mechanisms and clinical implications. Molecular nutrition & food research, 49(5), 405–430.
- Elshaer, M., Chen, Y., Wang, X. J., & Tang, X. (2018). Resveratrol: An overview of its anti-cancer mechanisms. Life sciences, 207, 340–349.
- Wakabayashi, G., Koeda, K., Kashiwaba, M., Suzuki, K., Chiba, T., Endo, M., Fujioka, T., Tanji, S., Mo, Y. Y., Cao, D., … Watabe, K. (2011). Resveratrol suppresses growth of cancer stem-like cells by inhibiting fatty acid synthase. Breast cancer research and treatment, 130(2), 387–398.
- Lagouge, M., Argmann, C., Gerhart-Hines, Z., Meziane, H., Lerin, C., Daussin, F., Messadeq, N., Milne, J., Lambert, P., Elliott, P., Geny, B., Laakso, M., Puigserver, P., & Auwerx, J. (2006). Resveratrol improves mitochondrial function and protects against metabolic disease by activating SIRT1 and PGC-1alpha. Cell, 127(6), 1109–1122.
- Baur, J. A., Pearson, K. J., Price, N. L., Jamieson, H. A., Lerin, C., Kalra, A., Prabhu, V. V., Allard, J. S., Lopez-Lluch, G., Lewis, K., Pistell, P. J., Poosala, S., Becker, K. G., Boss, O., Gwinn, D., Wang, M., Ramaswamy, S., Fishbein, K. W., Spencer, R. G., Lakatta, E. G., … Sinclair, D. A. (2006). Resveratrol improves health and survival of mice on a high-calorie diet. Nature, 444(7117), 337–342.
이상 하루두알에서 알려드렸습니다.
아래 로고를 클릭하시면 개인 건강 솔루션을
받아보실 수 있습니다.

'건강 > 영양소&영양제 정보' 카테고리의 다른 글
| [낙산, Butyrate] 장내 미생물 대사체가 선사하는 다각적 생체 조절 기전 (0) | 2026.02.22 |
|---|---|
| [헤스페리딘] 감귤 유래 파이토케미컬의 놀라운 항산화·항노화 효과 (0) | 2026.02.08 |
| [오르니틴 인산염] 질소 대사 안정화와 간 보호를 기반으로 한 피로 회복 메커니즘 (1) | 2026.01.17 |
| [아연] 항산화, 항염증 (0) | 2026.01.09 |
| [아연] 아연과 면역 (2) | 2025.12.09 |