본문 바로가기

건강/영양소&영양제 정보

[낙산, Butyrate] 장내 미생물 대사체가 선사하는 다각적 생체 조절 기전

부티레이트(Butyrate)는 장내 배출된 당분(포도당)을 장내 미생물이 변형시켜 생성하는 대표적인 단쇄지방산(SCFA)으로, 단순한 대사 부산물을 넘어 전신 건강을 관장하는 핵심적인 신호 전달 물질로 재조명받고 있습니다. 최근의 분자 생물학 및 임상 연구들은 부티레이트가 장관 내벽의 항상성을 유지할 뿐만 아니라, 후성유전적 조절을 통해 항염증, 항암 및 대사 개선에 중추적인 역할을 수행함을 시사합니다.

본 리뷰에서는 부티레이트의 주요 약리적 효능을 다음과 같은 5가지 핵심 기전을 중심으로 정리하였습니다.

  1. 장 상피 세포의 에너지원 및 장벽 강화
  2. 항염증 기전 및 면역 관용 유도
  3. 인슐린 감수성 증진 및 대사 항상성 유지
  4. -뇌 축(Gut-Brain Axis)을 통한 신경 보호
  5. 히스톤 탈아세틸화 효소(HDAC) 억제를 통한 항암 활성

이번 포스트에서는 최신 문헌을 기반으로 부티레이트의 구체적인 효능과 분자적 작용 메커니즘을 심도 있게 분석하고, 임상적 적용 가능성과 섭취 시 발생할 수 있는 소화기계 주의사항을 종합적으로 논의하고자 합니다.


1. 장 상피 세포의 에너지원 및 장벽 강화

Butyrate대장 상피 세포의 주요 에너지원으로 작동하며, 단순한 영양 공급을 넘어 장관 벽의 구조적 완전성 유지에 중요한 역할을 하는 인자입니다. Butyrate 부족은 장 상피 기능 저하 및 장벽 기능 손상과 관련될 수 있으며, 충분한 공급은 장내 항상성 유지와 장벽 보호에 기여합니다.

  • 대장 상피 세포의 에너지 대사 조절 및 항상성 유지: Butyrate는 GPCR(G단백질 결합 수용체) 신호 전달과 후성유전적 조절을 통해 숙주의 에너지 대사를 조절합니다 [1]. 특히 대장 세포 내 미토콘드리아에서 산화되어 ATP를 생성함으로써 세포의 생존을 지원하고, 장내 환경과 에너지 항상성 유지에 중요한 역할을 수행합니다 [1][4].
  • AMPK 활성화를 통한 치밀결합 강화: Butyrate는 세포 내 에너지 센서인 AMPK를 활성화하여 장벽 기능을 강화합니다 [2]. 활성화된 AMPK는 장 상피 세포 사이의 결합 단백질인 치밀결합의 조립을 촉진하여 장 투과성을 감소시킵니다 [2]. 이는 장 투과성 증가를 억제하고 병원균이나 독소의 이동을 제한하는 중요한 장벽 보호 기전입니다.
  • HDAC 억제를 통한 전신 면역 및 장벽 보호: Butyrate는 HDAC를 억제하여 장 상피의 유전자 발현을 조절합니다 [3]. 이 과정은 장 상피 세포의 기능과 면역 반응 조절에 관여하며 장관 보호에 기여합니다 [3]. 특히 식이 요법과 미생물군집, 면역 체계를 연결하는 가교 역할을 수행하며 장내 면역 항상성을 공고히 합니다.

[2] Butyrate가 장 상피세포의 밀착연접 단백질(ZO-1 및 오클루 딘) 조립과 재배치를 촉진하는 과정.


 

2. 항염증 및 면역 조절

Butyrate는 장내 면역 시스템의 조절자로서, 과도한 면역 반응을 억제하고 면역 항상성 유지에 중요한 역할을 수행합니다. 특히 조절 T세포의 분화와 활성화를 유도하여 장내 염증 수치를 낮추고, 전신 면역 시스템이 항염증 상태를 유지하도록 돕는 중요한 면역 조절 인자로 작용합니다.

  • Foxp3 유전자 아세틸화 및 Treg 세포 분화 촉진: Butyrate는 후성유전적 조절 기전인 HDAC 억제를 통해 조절 T세포(Treg)의 마스터 유전자인 Foxp3의 아세틸화를 증가시킵니다 [5]. 이를 통해 조절 T세포의 분화를 유도하고 수적 증가를 촉진함으로써 장내 염증 반응을 억제하고 면역 항상성을 유지에 기여합니다 [5][6]. 이는 장 주변부뿐만 아니라 전신 면역 균형을 조절하는 데 기여합니다.
  • mTOR 경로 조절 및 면역 세포 가소성 제어: Butyrate를 포함한 단쇄지방산은 HDAC 억제와 동시에 mTOR-S6K 경로를 조절하여 상황에 맞는 면역 반응을 이끌어냅니다 [7]. 이는 면역 환경에 따라 작동 T세포(Th1, Th17) 또는 조절 T세포(IL-10+ T cells)의 분화를 조절함으로써, 외부 항원에는 강력하게 대응하면서도 과도한 염증 발생은 차단하는 유연한 면역 체계를 구축합니다 [7].
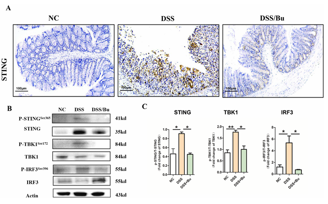
  • STING-ERS 경로 억제 및 궤양성 대장염 완화: Butyrate는 STING 의존적 소포체 스트레스(ER stress) 신호를 차단하여 장내 만성 염증 반응을 완화합니다 [8]. 특히 궤양성 대장염 환자에게서 나타나는 CD4+ TRM의 과도한 축적을 제한함으로써, 장 점막의 손상을 방지하고 염증성 장 질환의 병태생리적 개선에 기여합니다 [8].

좌측: [3] butyrate가 장 상피세포부터 다양한 면역 세포에 작용하여 장내 점막 면역과 장벽 기능을 유지. 우측: [8] Butyrate가 DSS 유도 대장염 생쥐 모델에서 STING 신호전달 경로의 활성화를 억제


 

3. 인슐린 감수성 개선 및 대사 항상성 유지

Butyrate는 에너지 대사의 효율성을 높이고 미토콘드리아 기능을 개선함으로써 비만 및 제2형 당뇨병과 같은 대사성 질환 예방에 기여합니다. 특히 근육 및 지방 조직에서 인슐린 신호 전달 체계를 강화하여 혈당 조절 능력 개선에 기여합니다.

  • 에너지 소비 증대 및 미토콘드리아 기능 활성화: Butyrate는 체내 에너지 소비를 촉진하고 미토콘드리아의 산화 능력을 증가시켜 고지방 식이로 유도된 인슐린 저항성과 비만 예방에 기여합니다 [9]. 이는 미토콘드리아 내 지방산 산화를 활성화하여 과도한 지방 축적을 억제하고, 대사 효율을 높여 전신 에너지 항상성 유지에 기여하는 기전으로 작용합니다 [9].
  • HDAC 억제를 통한 IRS1 발현 및 인슐린 신호 전달 강화: Butyrate는 HDAC를 억제하여 인슐린 수용체 기질인 IRS1(Insulin Receptor Substrate 1)의 유전자 발현을 후성유전적으로 증가시킵니다 [10]. 이를 통해 근육 세포 내 인슐린 신호 전달 경로를 개선하고, 유리 지방산 등에 의해 유발된 인슐린 저항성을 완화하여 포도당 흡수 능력 회복에 기여합니다 [10].

4. -뇌 축(Gut-Brain Axis) 및 신경 보호

Butyrate장내 미생물과 뇌 사이의 상호작용을 매개하는 주요 분자로서, 신경세포 보호 및 인지 기능 조절과 관련된 잠재적 기전이 연구되고 있습니다. 현재는 확립된 치료 효과를 입증하기보다는, 장벽 통과와 미주신경 자극을 통해 뇌의 생리적 환경 변화를 유도할 가능성에 대한 연구가 활발히 진행되고 있습니다.

  • 신경약리학적 조절 기전의 탐색: Butyrate는 뇌 내 에너지 대사 및 HDAC 억제 기전을 통해 뇌 기능과 행동에 영향을 미칠 수 있는 신경약리학적 가능성이 제시되고 있습니다 [11]. 이는 뇌신경 영양 인자 발현 유도나 신경 염증 억제와 같은 역할이 제시되고 있으나, 실제 퇴행성 질환 예방 및 치료 효과에 대해서는 추가적인 임상 근거가 필요한 연구 단계에 있습니다 [11].
  • 미주신경 신호 전달 모델 연구: Butyrate를 포함한 단쇄지방산이 미주신경을 통해 뇌로 정보를 전달하는 메커니즘이 분자 통신 프레임워크를 기반으로 연구되고 있습니다 [12]. 이러한 연구들은 장내 환경 변화가 인지 및 심리적 상태에 영향을 줄 수 있다는 가설을 뒷받침하며, 장-뇌 축 신호 전달 경로를 규명하기 위한 기초 자료로 활용되고 있습니다 [12].

[11] Butyrate가 숙주의 전반적인 생리적 대사 및 뇌 기능 조절에 미치는 다각적인 영향.


5. HDAC 억제를 통한 항암 활성 연구

Butyrate는 분자생물학적 관점에서 히스톤 탈아세틸화 효소(HDAC)를 억제하여 암세포의 비정상적인 증식을 제어하는 기전을 나타냅니다. 이는 실험실 및 동물 모델 수준에서 확인된 분자적 현상이며, 항암 보조 전략으로서의 가능성이 연구되고 있습니다.

  • HDAC 억제를 통한 암세포 증식 억제 및 사멸 유도: Butyrate는 암세포 내에서 HDAC를 억제함으로써 세포주기 정지와 프로그램된 세포 사멸을 유도하는 항종양 활성을 나타냅니다 [13]. 이러한 기전은 암세포 성장을 유전적 수준에서 제어할 수 있는 가능성을 제시하며, 표준 치료 보조 전략으로서 연구가 진행되고 있습니다 [13].
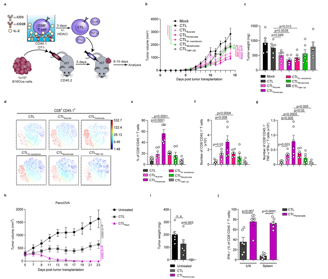
  • 항암 면역 반응의 보조적 기전 연구: 최근 연구에 따르면 Butyrate는 HDAC 억제 등을 통해 항종양 면역 세포인 CD8+ T세포의 기능을 강화할 가능성이 제시되었습니다 [14]. 이는 면역 항암 전략에서 보조적 역할을 수행할 수 있는 기전적 근거를 제공하지만, 임상적 표준 치료로 확립되기 위해서는 추가적인 검증이 필요한 단계입니다 [14].

[14] Butyrate로 전처리한 세포독성 T세포(CTL)를 쥐에 주입했을 때, 종양의 부피와 무게가 유의미하게 감소하는 생체 내 직접적인 항암 효과를 보임


[주의사항: 소화기계 반응]

Butyrate는 다양한 생리적 이점을 가지지만, 보충제 형태로 고농도 섭취할 경우 개인의 장내 환경에 따라 일시적인 복부 팽만, 가스 생성, 설사 등의 소화기 불편감이 나타날 수 있습니다.

특히 과민성 장 증후군(IBS)이나 장내 미생물 과증식(SIBO) 환자의 경우, 급격한 농도 변화가 장내 가스압을 높여 기존 증상을 일시적으로 악화시킬 수 있습니다. 따라서 초기에는 소량으로 시작하여 점진적으로 섭취량을 조절하는 것이 권장되며, 이상 반응 지속 시 전문가의 모니터링이 필요합니다.


결론

본 리뷰에서 제시한 바와 같이, Butyrate는 장 상피 세포의 에너지 공급 및 장벽 강화, 면역 관용 유도, 대사 항상성 조절, 그리고 장-뇌 축과 후성유전적 조절에 이르는 다양한 기전을 통해 생체 항상성 유지에 기여합니다. 이러한 작용은 단순한 대사 부산물의 역할을 넘어, 장내 환경과 전신 면역 및 대사 체계 간의 유기적인 신호 전달 과정에 직접적으로 관여함으로써 병태적 불균형을 완화하는 방향으로 작용합니다.

특히 Butyrate는 만성 염증성 질환 및 대사 증후군에서 흔히 관찰되는 장 점막 기능 저하와 면역 불균형을 전반적으로 완화하는 데 기여하는 것으로 보고되고 있으며, 예방 및 관리적 측면에서의 활용 가능성이 주목됩니다. 이러한 효과는 일시적인 증상 완화에 그치지 않고, HDAC 억제와 AMPK 활성화 등 세포 내 핵심 신호 전달 경로의 조절을 통해 기능적 개선에 관여한다는 점에서 중요한 의의를 가집니다.

종합적으로, Butyrate는 장 건강에 국한된 물질이 아니라 다양한 병태 생리적 환경에서 전신적인 보호 및 조절 기능을 수행할 수 있는 다기능성 생리활성 인자로 평가됩니다. 비록 신경 보호 및 항암 활성과 같은 일부 영역에서는 임상적 확증을 위한 추가 연구가 필요한 단계이지만, 현재까지 축적된 기전적 근거를 고려할 때 향후 기능성 보충제 및 맞춤형 건강 관리 전략에서 활용 가능성이 높은 유망한 후보 물질로 판단됩니다.

 


References

  1. Kasubuchi, M., Hasegawa, S., Hiramatsu, T., Ichimura, A., & Kimura, I. (2015). Dietary gut microbial metabolites, short-chain fatty acids, and host metabolic regulation. Nutrients, 7(4), 2839–2849. https://doi.org/10.3390/nu7042839
  2. Peng, L., Li, Z. R., Green, R. S., Holzman, I. R., & Lin, J. (2009). Butyrate enhances the intestinal barrier by facilitating tight junction assembly via activation of AMP-activated protein kinase in Caco-2 cell monolayers. The Journal of nutrition, 139(9), 1619–1625. https://doi.org/10.3945/jn.109.104638
  3. Mann, E. R., Lam, Y. K., & Uhlig, H. H. (2024). Short-chain fatty acids: linking diet, the microbiome and immunity. Nature reviews. Immunology, 24(8), 577–595. https://doi.org/10.1038/s41577-024-01014-8
  4. Längkvist, M., Loutfi, A., Rangel, I., Karlsson, J., & Brummer, R. J. (2019). Using infrared gas sensors in an in-vitro dynamic gut model for detecting short-chain fatty-acids: Technical report. arXiv preprint arXiv:1909.11177. https://doi.org/10.48550/arXiv.1909.11177
  5. Furusawa, Y., Obata, Y., Fukuda, S. et al. Commensal microbe-derived butyrate induces the differentiation of colonic regulatory T cells. Nature 504, 446–450 (2013). https://doi.org/10.1038/nature12721
  6. Arpaia, N., Campbell, C., Fan, X. et al. Metabolites produced by commensal bacteria promote peripheral regulatory T-cell generation. Nature 504, 451–455 (2013). https://doi.org/10.1038/nature12726
  7. Park, J., Kim, M., Kang, S. et al. Short-chain fatty acids induce both effector and regulatory T cells by suppression of histone deacetylases and regulation of the mTOR–S6K pathway. Mucosal Immunol 8, 80–93 (2015). https://doi.org/10.1038/mi.2014.44
  8. Xiao, T., Kang, J., Zhao, C., Zhu, R., Sun, M., & Wang, Y. (2025). Butyrate ameliorates ulcerative colitis through targeting STING-dependent ER stress signaling and limiting CD4+ TRM T cells accumulation. Journal of inflammation (London, England), 22(1), 50. https://doi.org/10.1186/s12950-025-00475-5
  9. Gao, Z., Yin, J., Zhang, J., Ward, R. E., Martin, R. J., Lefevre, M., Cefalu, W. T., & Ye, J. (2009). Butyrate improves insulin sensitivity and increases energy expenditure in mice. Diabetes, 58(7), 1509–1517. https://doi.org/10.2337/db08-1637
  10. Chriett, S., Zerzaihi, O., Vidal, H., & Pirola, L. (2017). The histone deacetylase inhibitor sodium butyrate improves insulin signalling in palmitate-induced insulin resistance in L6 rat muscle cells through epigenetically-mediated up-regulation of Irs1. Molecular and cellular endocrinology, 439, 224–232. https://doi.org/10.1016/j.mce.2016.09.006
  11. Stilling, R. M., van de Wouw, M., Clarke, G., Stanton, C., Dinan, T. G., & Cryan, J. F. (2016). The neuropharmacology of butyrate: The bread and butter of the microbiota-gut-brain axis?. Neurochemistry international, 99, 110–132. https://doi.org/10.1016/j.neuint.2016.06.011
  12. Ortlek, B. E., & Akan, O. B. (2025). Modeling and Analysis of SCFA-Driven Vagus Nerve Signaling in the Gut-Brain Axis via Molecular Communication. IEEE Transactions on Molecular, Biological, and Multi-Scale Communications. https://doi.org/10.48550/arXiv.2412.19945
  13. Zhu, B., Shang, B., Li, Y., & Zhen, Y. (2016). Inhibition of histone deacetylases by trans-cinnamic acid and its antitumor effect against colon cancer xenografts in athymic mice. Molecular medicine reports, 13(5), 4159–4166. https://doi.org/10.3892/mmr.2016.5041
  14. Luu, M., Riester, Z., Baldrich, A. et al. Microbial short-chain fatty acids modulate CD8+ T cell responses and improve adoptive immunotherapy for cancer. Nat Commun 12, 4077 (2021). https://doi.org/10.1038/s41467-021-24331-1
반응형