달리기(Jogging, Running)는 심폐 기능 향상과 대사 질환 예방에 도움이 되는 대표적인 유산소 운동입니다.
그러나 최근 장거리 달리기와 매일 반복되는 고강도 러닝이 인체에 미칠 수 있는 부정적 영향에 대한 연구들도 꾸준히 보고되고 있습니다. 적절한 수준의 달리기는 사망률을 낮추는 긍정적인 효과가 있지만, 마라톤이나 과도한 지구력 훈련은 체내 활성산소(ROS) 생성 증가와 염증 반응을 유발하여 세포 손상으로 이어질 수 있다는 연구 결과도 확인되고 있습니다.

본 시리즈에서는 총 3회에 걸쳐, 과도한 달리기가 인체에 미칠 수 있는 생리적 위험성과 그 기전을 살펴보고자 합니다. 특히 이번 글에서는 장거리 달리기나 지속적인 고강도 러닝이 유발할 수 있는 전신 스트레스와 세포 손상 기전을 중심으로 정리합니다.
본 리뷰에서는 과도한 달리기가 인체에 미치는 생리적 영향을 다음과 같은 4가지 핵심 기전을 중심으로 정리하였습니다.
- U자형 사망률 곡선 및 적정 운동량의 중요성
- 활성산소(ROS) 생성 및 전신 산화 스트레스 유발
- 지구력 훈련에 따른 세포 손상 및 급성 염증 반응 증가
- 지구력 운동에 따른 주요 장기 손상 위험 (신장 및 대장)
이번 포스트에서는 특히 과도한 달리기가 유발할 수 있는 분자적 손상 메커니즘을 중심으로 분석하고, 건강을 유지하면서 달리기를 수행하기 위해 고려해야 할 주의점을 함께 논의하고자 합니다.
1. U자형 사망률 곡선 및 적정 운동량의 중요성
달리기가 건강에 미치는 영향은 'U자형 곡선'을 나타냅니다. 일정 수준을 넘어서는 운동량은 운동을 전혀 하지 않는 사람과 유사한 수준으로 사망률 위험을 증가시킬 수 있습니다.
- 사망률 증가 현상: 코펜하겐 심장 연구에 따르면, 가볍게 조깅하는 사람들은 가장 낮은 사망률을 보인 반면, 고강도로 달리는 사람들의 사망률은 비운동군과 통계적으로 다르지 않은 것으로 나타났습니다 [1][2].
- 심혈관계 스트레스 증가: 과도한 지구력 운동은 심혈관계의 적응 범위를 넘어서 심장과 혈관에 구조적 스트레스와 변화를 유발할 수 있습니다 [3].

2. 활성산소(ROS) 생성 및 전신 산화 스트레스 유발
에너지 소모가 큰 장거리 달리기는 체내 산소 요구량을 증가시키며, 이 과정에서 대사 부산물인 활성산소(Reactive Oxygen Species, ROS)가 생성됩니다.
- ROS 과잉 생성과 산화 스트레스: 고강도 운동으로 유발된 과도한 ROS는 체내 항산화 방어 체계를 초과하여 전신적인 산화 스트레스(Oxidative stress) 상태를 유발합니다 [4].
- 다중 세포 손상 기전: 과잉 생성된 ROS는 다중 세포 손상을 유발할 수 있습니다. DNA, 단백질, 세포벽을 구성하는 지질막 등에 물리적 손상을 일으키며, 과도한 경우 심각한 세포 손상을 초래합니다 [5].

3. 지구력 훈련에 따른 세포 손상 및 급성 염증 반응 증가
장시간 지속되는 지구력 달리기는 근육 파괴와 전신 면역계의 염증 반응을 유발합니다.
- 염증 및 근육 손상 마커 증가: 장거리 운동 등 고강도 훈련을 수행할 경우, 혈중 산화 손상 및 염증 마커가 상승합니다. 연구에 따르면 지구력 운동 후 MDA, 단백질 카르보닐(protein carbonyl)과 같은 산화 손상 지표 수치의 증가가 확인되었습니다 [7].
- 근육 세포 파괴와 염증 반응: 근육 손상 시 크레아틴 키나아제(CK)가 혈액으로 유출되며 [8], 지구력 운동 후 IL-6, CRP와 같은 전염증성 사이토카인이 분비되어 염증 반응이 활성화됩니다 [6].
- 극심한 근육 파괴와 횡문근융해증: 운동량이 신체의 한계를 초과하여 근육 세포 파괴가 극심해질 경우, 마이오글로빈과 같은 세포 내 물질이 혈액으로 대량 유출되는 횡문근융해증(Rhabdomyolysis)이 발생할 수 있습니다.

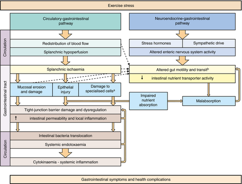
4. 지구력 운동에 따른 주요 장기 손상 위험 (신장 및 장관)
장거리 달리기 환경은 체내 주요 장기의 혈류를 제한하여 허혈성 손상을 유발할 수 있습니다.
- 급성 신장 손상(AKI): 마라톤 완주 직후 급성 신장 손상 발생률이 약 30~80%에 달한다는 보고가 있으며 [9], 울트라마라톤 참가자에서도 탈수 및 심박수 증가 등과 관련된 신장 손상이 관찰되었습니다 [10].
- 장관 허혈 위험성: 장시간 운동 중에는 내장으로 가는 혈류량이 감소하여 장관 허혈(intestinal ischemia)을 유발할 수 있습니다 [11][13].

[1편 마무리]
적절한 달리기는 건강에 유익하지만 체력 수준을 초과하는 고강도 훈련은 신체 과부하를 유발합니다.
과도한 운동은 심혈관계 스트레스를 높여 사망률 개선 효과를 상쇄하며, 활성산소 증가로 인한 다중 세포 손상(DNA, 단백질 등)과 전신 염증 반응을 초래합니다. 특히 짙은 색의 소변이나 피로감 지속 등의 증상은 횡문근융해증, 급성 신장 손상, 장관 허혈과 같은 심각한 장기 부하를 시사할 수 있습니다.
따라서 신체의 한계를 명확히 인지하고, 이상 증상 발생 시 즉각적인 휴식과 적절한 강도 조절을 병행하는 것이 필수적입니다.
Reference
- Schnohr, P., O'Keefe, J. H., Marott, J. L., Lange, P., & Jensen, G. B. (2015). Dose of jogging and long-term mortality: the Copenhagen City Heart Study. Journal of the American College of Cardiology, 65(5), 411–419.
- Schnohr, P., Marott, J. L., Lange, P., & Jensen, G. B. (2013). Longevity in male and female joggers: the Copenhagen City Heart Study. American journal of epidemiology, 177(7), 683–689.
- O'Keefe, J. H., Patil, H. R., Lavie, C. J., Magalski, A., Vogel, R. A., & McCullough, P. A. (2012). Potential adverse cardiovascular effects from excessive endurance exercise. Mayo Clinic proceedings, 87(6), 587–595.
- Powers, S. K., & Jackson, M. J. (2008). Exercise-induced oxidative stress: cellular mechanisms and impact on muscle force production. Physiological reviews, 88(4), 1243–1276.
- Powers, S. K., Deminice, R., Ozdemir, M., Yoshihara, T., Bomkamp, M. P., & Hyatt, H. (2020). Exercise-induced oxidative stress: Friend or foe?. Journal of sport and health science, 9(5), 415–425.
- Suzuki, K., Nakaji, S., Yamada, M., Totsuka, M., Sato, K., & Sugawara, K. (2002). Systemic inflammatory response to exhaustive exercise. Cytokine kinetics. Exercise immunology review, 8, 6–48.
- Nikolaidis, M. G., Kerksick, C. M., Lamprecht, M., & McAnulty, S. R. (2012). Does vitamin C and E supplementation impair the favorable adaptations of regular exercise?. Oxidative medicine and cellular longevity, 2012, 707941.
- Exercise Induced Muscle Damage. (2024, June 6). Physiopedia,.
- Kim, J., Lee, J., Kim, S., Ryu, H. Y., Cha, K. S., & Sung, D. J. (2016). Exercise-induced rhabdomyolysis mechanisms and prevention: A literature review. Journal of sport and health science, 5(3), 324–333.
- Mansour, S. G., Verma, G., Pata, R. W., Martin, T. G., Perazella, M. A., & Parikh, C. R. (2017). Kidney Injury and Repair Biomarkers in Marathon Runners. American journal of kidney diseases : the official journal of the National Kidney Foundation, 70(2),
- Lipman GS, Eifling KP, Ellis MA, Gaudio FG, Otten EM, Grissom CK. Wilderness Medical Society Practice Guidelines for the Prevention and Treatment of Heat-Related Illness: 2014 Update. Wilderness & Environmental Medicine. 2014;25(4_suppl):S55-S65.
- ter Steege, R. W., & Kolkman, J. J. (2012). Review article: the pathophysiology and management of gastrointestinal symptoms during physical exercise, and the role of splanchnic blood flow. Alimentary pharmacology & therapeutics, 35(5), 516–528.
- Costa RJS, Snipe RMJ, Kitic CM, Gibson PR. Systematic review: exercise-induced gastrointestinal syndrome—implications for health and intestinal disease. Aliment Pharmacol Ther. 2017;46:246–265.
이상 하루두알에서 알려드렸습니다.
아래 로고를 클릭하시면 개인 건강 솔루션을
받아보실 수 있습니다.

'건강 > 운동 상식' 카테고리의 다른 글
| [조깅, Jogging] 과도한 달리기가 유발하는 피로 골절·혈액학적·위장관·전해질 문제 (1) | 2026.03.29 |
|---|---|
| [조깅, Jogging] 과도한 달리기가 유발하는 근골격계·심혈관·면역·호르몬 문제 (0) | 2026.03.23 |
| 배드민턴 게임 운동 효과 9가지 규칙 - 하루두알 (0) | 2025.11.11 |